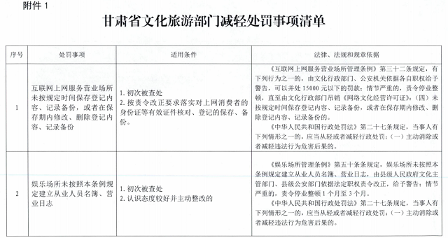
中国甘肃网1月5日讯 (本网记者 张兰琴)记者获悉,为全面推进行政柔性执法,进一步优化法治营商环境,甘肃省文旅厅官网昨日发布通知,对行政权力清单中的行政处罚事项进行梳理,研究制定了甘肃省文化旅游部门“两轻一免”清单,即《甘肃省文化旅游部门减轻处罚事项清单》《甘肃省文化旅游部门从轻处罚事项清单》和《甘肃省文化旅游部门轻微违法行为不予处罚事项清单》(附文),于1月起正式实施。
此举是为了深入贯彻党中央、国务院及省委、省政府关于统筹推进疫情常态化防控和社会经济发展的有关文件精神,扎实做好‘六稳’工作、全面落实‘六保’任务,按照《甘肃省关于全面推进行政柔性执法进一步优化法治营商环境的指导意见》(甘法办发〔2020〕16号)的精神和要求做出的积极举措。
文化旅游产业是人民群众喜闻乐见、参与度高的幸福产业,对释放内需潜力、推动经济转型、保障和改善民生,都具有十分重要的意义。制定并实施“两轻一免”清单,将在我省文旅行业进一步营造法治化营商环境,纵深推进法治建设,不断激发文旅市场活力,进一步推进我省文旅产业高质量发展。
附:


